Ir para conteúdo
https://connect.facebook.net
togglePesquisa()
Transparência
Portal de Serviços
Ouvidoria
Acesso à Informação
Denúncia à Corrupção
Início
Regimento Interno
Institucional
Calendário
Eventos 2025
Institucional
Quem Somos
Organograma
Competências
Multimídia
Competições
Regulamentos
Junção das Secretarias
SEMDESTUR
SEMES
A cidade
Hino de Porto Velho
Perfil
Institucional
Telefones
Missão, Visão e Valores
Natureza e Finalidade
Quem Somos
Organograma
Regimento Interno
Base Legal
Conselho Municipal de Esporte e Lazer
Cadeia de Valor
Portal de Serviços
Legislação
Transparência
2020
2007
2009
2015
2016
2017
2018
2019
Contatos
Carta de serviços ao usuário
Notícias
Noticias
Galerias
SEI
Menu Ouvidoria
Transparência
Ouvidoria
Acesso à informação
DENÚNCIA CORRUPÇÃO
SEI
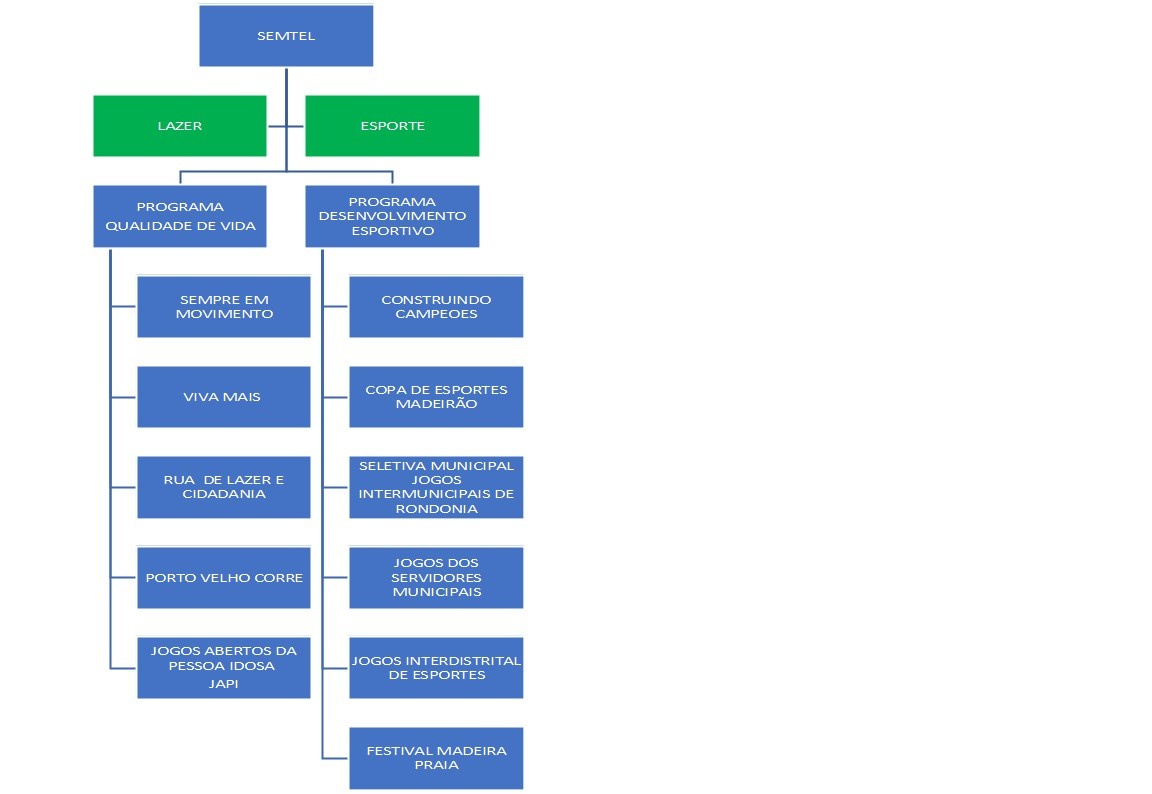
Organograma
09/Out/2024 - 18:46
Compartilhe nas redes:
Ver foto da capa
×
Utilizamos cookies em acordo com a Lei Geral de Proteção de Dados (LGPD) e, ao continuar navegando, você concorda com estas condições.
OK
2026 © Prefeitura de Porto Velho - RO - SMTI
https://cdn.jsdelivr.net
A+
A-
A
$.ajaxSetup
window.VLibras.Widget